供稿:招生就业工作处 管帅华 摄影、编辑:新闻中心 郭强
阳光和煦,秋高气爽,又到了一年中收获的时节。11月18日、19日,全体招生就业人的盛会——ob真人2010年招生就业工作总结研讨会在国交二层多功能厅圆满举办。
校领导给予了本次会议高度重视。11月18日下午会议正式开幕,校党委书记郭大成,副校长杨宾,副校长赵平,纪委书记杨蜀康,副校长赵显利,副书记、副校长李和章,曾参与自主招生面试的专家、学者,各学院、教育研究院、基础教育学院院长、书记,各学院分管教学工作的副院长,分管ob真人竞猜的副书记、副院长,高职学院、总参选培办、有关职能部门负责人以及招生就业工作处的全体人员出席了会议。会上,我校对2010年的招生就业工作进行了全面总结,对评选出的招生就业工作先进集体、先进个人进行了表彰。
会议由招生就业工作处处长郝志强主持。

招生就业工作处副处长郭宏、副处长罗佳,分别就2010年招生、就业工作情况做了整体、详细地汇报。
2010年我校招生就业工作再一次喜获丰收。招生方面:在已经向社会公开各高校录取最低分或投档分数的24个省当中,我校有20个省份进入全国高校前20强,21个省进入“985工程”高校前15强,23个省进入以工科为主高校前十强;就业方面:我校取得了本科生就业率98.16%,研究生就业率99.09%,高职生就业率97.20%,全员就业率98.5%的可喜成绩。
会上,赵显利、李和章分别宣读了招生宣传、就业工作先进集体和先进个人的获奖名单。
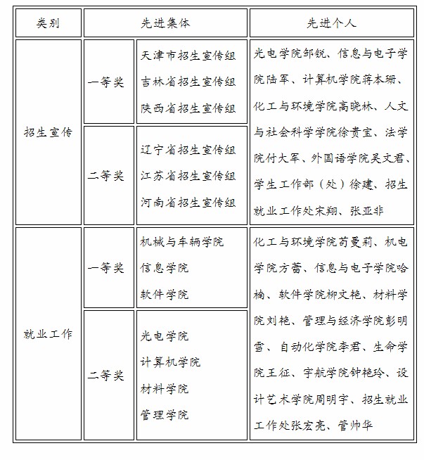
为进一步规范招生就业工作,完善招生就业指导服务体系,提高招生就业工作水平,学校于2010年10月启动了招生就业工作评估工作。经过各学院自评、专家评审、现场答辩等各个环节,最终评选出招生宣传工作先进集体6个:其中一等奖3个,分别为天津市招生宣传组(信息与电子学院),吉林省招生宣传组(理学院),陕西省招生宣传组(计算机学院);二等奖3个,分别为辽宁省招生宣传组(材料学院),江苏省招生宣传组(生命学院),河南省招生宣传组(外语学院)。评选出招生宣传先进个人10名。评选出就业工作先进集体7个,其中一等奖3个,分别为机械与车辆学院、信息与电子学院、软件学院;二等奖4个,分别为光电学院、计算机学院、材料学院、管理与经济学院。评选出就业工作先进个人12名。郭大成书记,杨宾副校长,赵平副校长、纪委书记杨蜀康为招生就业工作先进集体和个人颁发了奖牌、荣誉证书和奖品。
为达到互相学习、增进交流的目的,颁奖结束后,招生、就业先进集体与个人各选派代表在会上进行典型经验交流。招生宣传先进集体代表陕西宣传组的赵满副书记、副院长,招生宣传先进个人化工学院的高晓林老师,就业工作先进集体代表机械与车辆学院的张英书记,就业工作先进个人代表机电学院的方蕾老师介绍了所在集体及自身的优秀经验。他们声情并茂、感人肺腑的讲述获得了与会者的阵阵掌声。
接着,赵显利副校长代表学校与17个学院就业工作负责人签订了《ob真人2011年就业工作目标责任书》。签字仪式结束后,赵显利副校长发表了讲话,他首先对获奖的先进集体和个人表示热烈祝贺,他指出,这是一个收获的季节,经过一年的辛苦努力,招生就业工作在同志们的艰苦奋斗、团结协作下取得了今天这样出色的成绩,实属不易。他代表学校党委和行政对2010年招生就业工作所取得的成绩表示充分肯定,对大家所做的艰苦努力表示衷心的感谢。并希望没有获奖的学院和个人再接再励,在2011年的招生就业工作中争取有突出表现。赵显利副校长强调,要按照十二五规划要求,下阶段的工作中,要继续共同努力,保证我校生源质量和毕业生就业质量的不断提高,为将我校建设成为世界一流的理工大学做出贡献。最后,赵显利副校长对11月19日即将研讨的9个议题逐一进行了解读,他强调,这9个议题时代性、实效性、实用性、紧迫性很强,大家要围绕议题认真展开深入探讨,并将探讨结果进行交流和汇报。
附:ob真人2010年招生与就业工作先进集体和先进个人名单

(审核:郝志强)