ob真人课题组构筑高特异识别多肽纳米“细胞空间站”用于免疫检查点时空分析与操控
发布日期:2022-10-24 供稿:化学与化工学院
编辑:段凯龙 审核:王振华 阅读次数:细胞中蛋白质的状态在信号通路的精确调控下一直处于有序的动态变化之中,然而一些重大疾病的产生往往伴随着蛋白质紊乱的细胞定位和含量表达。例如在癌症治疗研究中,免疫检查点PD-L1阻断疗法是近年来备受瞩目的一种癌症治疗策略,但在临床研究中却被证明存在着受众少、复发率高等问题。研究已经证实,PD-L1的受体PD-1存在其他配体,并且PD-L1自身在细胞中存在“反复补偿”的行为,扰乱了其在亚细胞水平的定位和含量。因此全面、精准、有序地识别与调控PD-1通路蛋白的定位和含量十分必要。目前,可通过多功能的蛋白识别、药物递送等构建增强的肿瘤组合治疗平台。然而,还几乎没有智能识别体系可以从空间上调控免疫检查点蛋白的定位,以及从时间上序贯性控制细胞内的分子事件。
基于上述问题,ob真人竞猜王蔚芝课题组近期开发了一种基于点击化学的多肽功能化识别与调控“细胞空间站”体系实现免疫检查点的时空操控。这种“细胞空间站(Cell Space Station,CSS)”的功能类似于航天空间站,可以在细胞或亚细胞水平上完成在“指定位置着陆”“释放货物或宇航员”“与助推器对接”等任务,最终在细胞水平上实现对PD-1的全面封锁并释放药物,在亚细胞水平上将细胞膜上的PD-L1定向转运至溶酶体,并降低了其在细胞表面的丰度。整个过程的发生由点击化学控制,靶向、可控、有序。相关成果以”A “Cell Space Station” for Spatiotemporal Molecular Manipulation of Immune Checkpoint“为题发表在国际化学权威杂志 ACS Nano 上(DOI: 10.1021/acsnano.2c05483)。ob真人竞猜化学与化工学院的硕士研究生李凌云为该论文的第一作者,王蔚芝研究员为该论文的最后通讯作者,ob真人竞猜张加涛教授和马兵副教授为共同通讯作者。

图1 “细胞空间站“用于对免疫检查点的时空操控
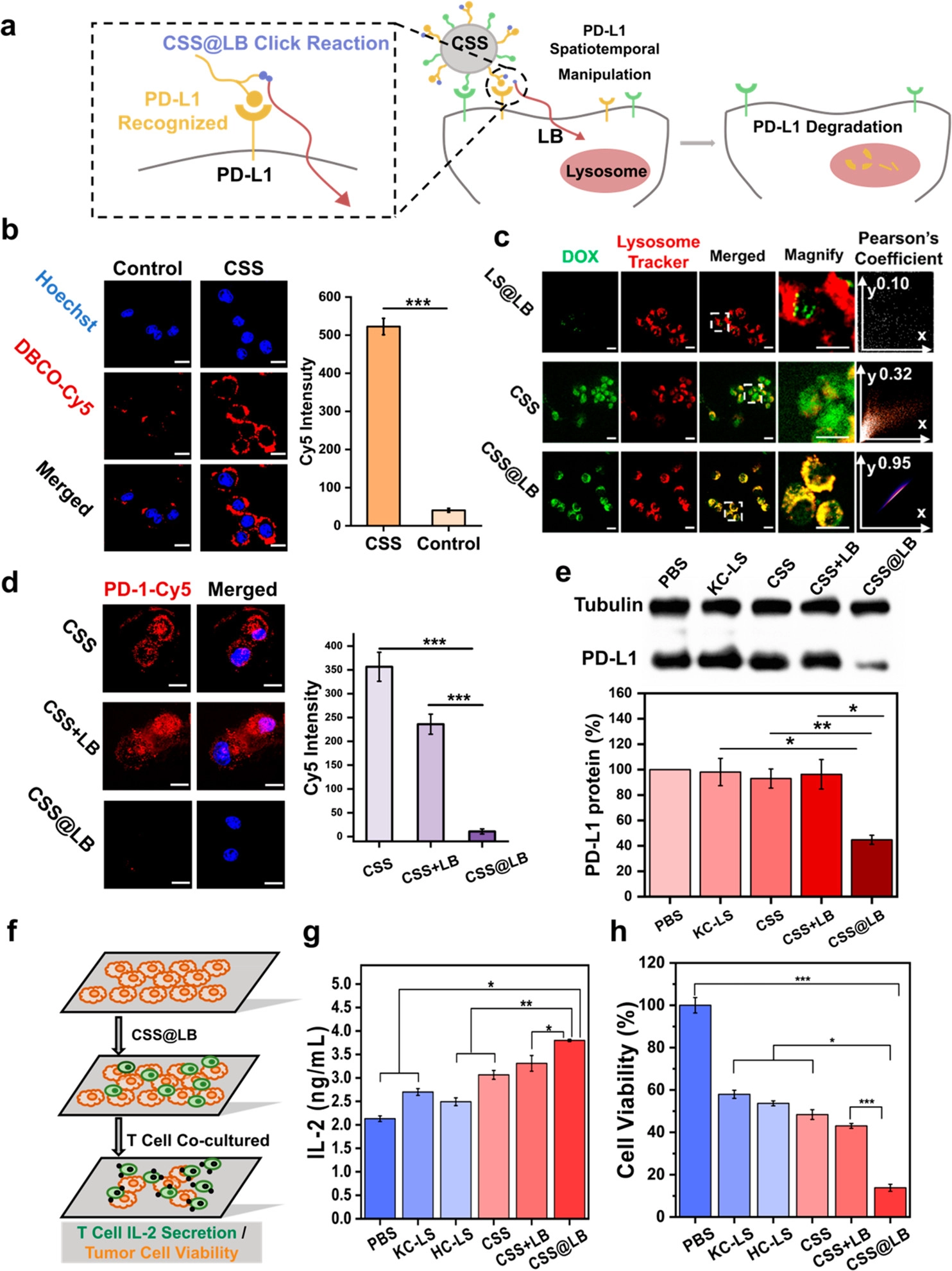
研究的主要内容介绍:分别以PD-L1和PD-L2为靶点构建多肽文库,用微流控芯片高通量筛选出了具有高亲和力( KD ≈10-7 M)和特异性的靶向多肽KC(KHTDYEYNC)和HC(HVSKTEGRHRNC),并制备功能化脂质体以构建CSS。CSS通过同时识别PD-L1/PD-L2着陆在细胞表面,增强了细胞对所负载药物的摄取,通过对PD-L1/PD-L2—PD-1的协同阻断实现了对PD-1的全面封锁。

图2 “细胞空间站“增强药物摄取并全面封锁PD-1
为了将PD-L1特异性地从细胞膜转运至溶酶体,引入了一种溶酶体伴侣自噬基序KQ(KFERQQKILDQRFFEC),通过生物体内点击化学实现了时间和空间上的序贯性分子识别与调控。从空间上来说,细胞膜上的PD-L1被转运至溶酶体发生迅速、持续的降解以打破其“反复补偿“的行为,并降低了其在细胞表面的含量。在时间维度上,一方面使该复杂调节过程的各个环节包括免疫检查点阻断、药物释放、PD-L1转运等有序、可控地发生,另一方面使蛋白调控发生在靶向多肽KC/PD-L1发生配体-受体相互作用的”停留时间“内以提高后续蛋白转运、降解的效率。具体来说,在KC侧链引入叠氮,制备可发生点击化学的CSS,并在KQ侧链引入炔基,作为点击化学的另一组件”溶酶体助推器(Lysosome Booster, LB)“。通过识别PD-L1/PD-L2停留在细胞表面的CSS可在指定时间点可控地与LB发生原位的点击化学反应以激活对PD-L1的时空操控,将其从溶酶体发生持续的降解。将基于点击化学的蛋白分选与调控策略被命名为” click chemistry-driven protein sorting (PROCLISORT) “。在体外和体内该策略均被证实相比于CSS/LB同时作用于蛋白更加高效,且具有增强的免疫激活能力,展现出了抗肿瘤潜能。

图3 “细胞空间站“通过点击化学实现时空操控
本文开发了一种“细胞空间站CSS”—“溶酶体助推器LB”对接过程(CSS@LB),实现了对整个PD-1通路的时空操控。从治疗上来说,CSS@LB 通过全面阻断PD-1和调节PD-L1亚细胞定位及含量增强了肿瘤的免疫治疗效果。 从策略开发来说,我们提出的PROCLISORT策略为活细胞中的蛋白时空操控提供了一种有效的参考,并且有希望应用于其他需要被调节的蛋白通路。
分享到:
