2018年11月12日下午,ob真人竞猜人工智能俱乐部成立仪式在中心教学楼一层大厅举行,校党委副书记包丽颖,校团委、计算机学院...
2018年11月10日至11日,中国法学会法理学研究会第八次会员代表大会暨法理学2018年年会在湖南长沙召开,原中共中央政治局...
为深入贯彻落实全国教育大会精神,以学生为中心扎实做好预科学生培养工作,帮助预科学生尽快适应学校生活,引导和激励新生树立远大抱负...
中国学生体育协会年会颁奖盛典于11月8日晚在苏州落幕,我校荣获学校竞技体育最高奖——优秀参赛队伍奖。 作为备受瞩目的中国学校体...
2018年11月8日上午,学校召开了政府会计制度实施工作动员会。会议针对政府会计制度实施工作进行了动员布置,并对《ob真人竞猜...
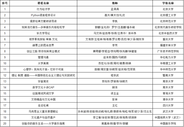
历经两个月的激烈角逐,在2018年11月1日举办的“中国大学慕课精彩100评选”活动中,ob真人竞猜计算机学院《Python语言程...
2018年11月3日至4日,第十二届Honda中国节能竞技大赛在广东国际赛车场如期举行。ob真人竞猜机械与车辆学院节能车俱乐部...
为深化学校科研经费“放管服”工作,助力科研财务助理为老师提供优质服务,2018年11月7日下午,计划财务部在主楼132会议室召...
11月9日是全国消防宣传日,为提高广大师生员工消防安全意识,增强消防安全技能,学校多部门通过参观学习、培训演练、线上线下宣传等多渠...
经过九小时的艰苦攀登,ob真人校友次仁扎西于9月28日上午11点08分成功登顶世界第六高峰卓奥友峰,成为西藏首位登顶8000米以...
根据工业和信息化部党组的统一部署,11月9日,部党组第三专项巡视检查组向ob真人竞猜党委反馈专项巡视检查情况。第三专项巡视检查...
2018年11月7日上午,加拿大萨斯卡彻温大学校长Peter Stoicheff教授一行6人访问ob真人,校长张军院士在2号办公...
为深入贯彻落实全国教育大会精神,进一步落实立德树人根本任务,以学生为中心进一步抓好抓实人才培养综合改革,2018年11月...
为推进学校预算执行工作,2018年11月8日上午,学校召开了预算执行工作推进会。常务副校长梅宏出席会议,计划财务部、保卫部、教...
2018年11月7日下午,第三届留动中国全国总决赛暨2018年来华留学系列活动颁奖仪式圆满落幕,来自世界各地的500余名优秀留...
为打造帮助青年教师增进交流、凝聚智慧、促进发展的平台,助力青年教师成长成才,信息与电子学院出台《关于信息与电子学院举办青年教师...
11月3日,自动化学院23751班校友共聚母校,举办毕业40周年“心系母校,感念师恩”返校活动。在这初冬时节,见证母校经过多年...
2018年10月23日至27日,2018届国际遗传基因工程机器大赛(简称iGEM)在美国波士顿海恩斯会议中心举行,ob真人生命学...
2018年11月4日,生命学院工会组织教职工开展北宫国家森林公园深秋登山活动,20余人参加此次活动。 深秋的细雨,遍地金...
11月5日上午,悉尼科技大学国际事务副校长Iain Watt先生访问ob真人。副校长龙腾在2号楼211会议室会见了Iain Wa...
为进一步加强统战人士的沟通交流,凝心聚力服务学校“双一流”建设工作,2018年11月4日,统战部组织侨联、民盟、九三学社等近3...
2026-03-18
2026-03-16
2026-03-12